Aprašymas
Vertikalus, daugiapakopis, išcentrinis siurblys su įvadu ir išvadu tame pačiame lygyje (linijinis). Siurblio dalys, esančios sąlytyje su skysčiu, yra iš nerūdijančio plieno. Kasetinis veleno sandariklis užtikrina didelį patikimumą, saugų naudojimą, paprastą priėjimą ir remontą. Sukimo momentas perduodamas per perskiriamą movą. Vamzdžiai prijungiami universaliais DIN-ANSI-JIS flanšais. Siurblys turi 1 fazių ventiliatoriumi aušinamą, nuolatinio magneto, sinchroninį variklį. Variklis pagal IEC 60034-30-2 klasifikuojamas kaip IE5 efektyvumo klasės variklis. Variklis turi kontaktų dėžutėje integruotą dažnio keitiklį ir PI valdiklį. Tai leidžia tolygiai valdyti variklio apsukas ir taip užtikrinti, kad darbo parametrai atitiktų konkrečius poreikius. Per valdymo skydelį ant variklio kontaktų dėžutės galima nustatyti reikiamą kontrolinę vertę, taip pat nustatyti siurblį dirbti „Min.“ arba „Maks“ režimu, arba jį sustabdyti. Valdymo skydelyje esantis „Grundfos Eye“ indikatorius vizualiai rodo siurblio būseną:
|
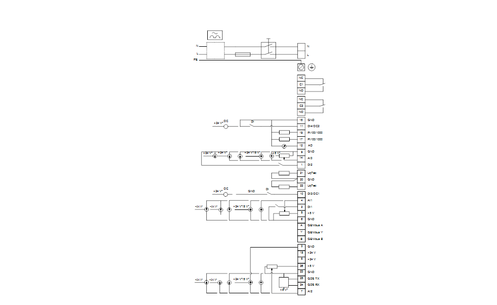
Ryšį su siurbliu galima palaikyti per „Grundfos GO Remote“ (papildomas prietaisas). Naudojant nuotolinį valdymą galima nustatyti daugiau darbo parametrų bei nuskaityti įvarius parametrus, pvz., „Esama vertė“, „Apsukos“, „Naudojama galia“ ir „Sunaudota energija“. Kontaktų dėžutėje yra įvairių įėjimų ir išėjimų, leidžiančių variklį naudoti pažangiose sistemose, kuriose reikia daug įėjimų ir išėjimų:
|
Tinkamas
- Šildymas komerciniuose pastatuose
- Oro kondicionavimas komerciniuose pastatuose
- Slėgio kėlimas komerciniuose pastatuose
- Centralizuotas šildymas
- Centralizuotas vėsinimas
- Siurbliai staklėms
- Plovimas/valymas
- Proceso skysčių perdavimas
- Šildymas pramonėje
- Aušinimas
- Vandens tiekimas ir perdavimas pramonėje
- Pramoninių nuotekų valymas ir pakartotinis išvalyto vandens naudojimas
- Pramoninio proceso vandens valymas
- Gėlinimas
- Paviršinio vandens paėmimas
- Geriamojo vandens valymas
- Vandens paskirstymas
- Laistymas
- Saulės energijos sprendimai vandeniui
- Centralizuotas vandens tiekimas
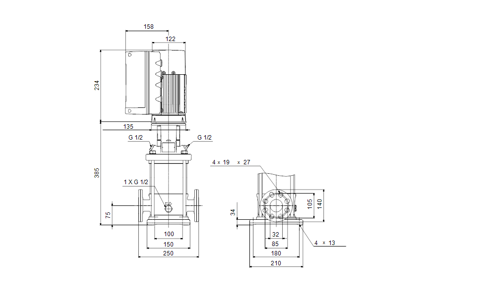
SPECIFIKACIJOS
| Skystis: | ||
| Siurbiamas skystis: | Vanduo | |
| Skysčio temperatūros diapazonas: | -20 .. 120 °C | |
| Skysčio temperatūra eksploatavimo metu: | 20 °C | |
| Tankis: | 998.2 kg/m³ | |
| Techniniai duomenys: | ||
| Siurblio apsukos, kurioms pateikti siurblio duomenys: | 3533 rpm | |
| Nominalus debitas: | 6.86 m³/h | |
| Nominalus slėgio aukštis: | 38.33 m | |
| Siurblio orientacija: | Vertikalus | |
| Veleno sandariklio konfigūracija: | Pavienis | |
| Pirminis veleno sandariklis: | HQQE | |
| Veleno sandariklio kodas: | HQQE | |
| Sertifikatai: | CE,EAC,UKCA,CURUS,SEPRO | |
| Tinkamumo geriamajam vandeniui sertifikatai: | WRAS,ACS | |
| Kreivės tikslumas: | ISO9906:2012 3B | |
| Medžiagos: | ||
| Pagrindas: | Nerūdijantysis plienas | |
| EN 1.4408 | ||
| AISI 316 |
| Darbaratis: | Nerūdijantysis plienas | |
| EN 1.4301 | ||
| AISI 304 | ||
| Guolis: | SIC | |
| Įrengimas: | ||
| Maksimali aplinkos temperatūra: | 50 °C | |
| Maksimalus darbinis slėgis: | 25 bar | |
| Maks. slėgis esant nurodytai temp.: | 25 bar / 120 °C | |
| 25 bar / -20 °C | ||
| Jungties tipas: | DIN / ANSI / JIS | |
| Įvado jungties dydis: | DN 25/32 | |
| 1 1/4 inch | ||
| Išvado jungties dydis: | DN 25/32 | |
| 1 1/4 inch | ||
| Vamzdžio jungties slėgio klasė: | PN 25 | |
| Įvado flanšo klasė: | 300 lb | |
| Variklio flanšo dydis: | FT115 | |
| Elektrotechniniai duomenys: | ||
| Variklio standartas: | IEC | |
| Variklio tipas: | 90SC | |
| Nominali galia – P2: | 1.5 kW | |
| Siurbliui reikalinga galia (P2): | 1.5 kW | |
| Padidintos / sumažintos galios variklis: | Standartinis variklis | |
| Elektros tinklo dažnis: | 50 / 60 Hz | |
| Nominali įtampa: | 1 x 200-240 V | |
| Techninės priežiūros koeficientas: | 0.00 | |
| Nominali srovė: | 9.1-7.6 A | |
| Cos fi – galios koeficientas: | 0.99 | |
| Nominalios apsukos: | 360-4000 rpm | |
| IE efektyvumo klasė: | IE5 | |
| Variklio našumas esant pilnai apkrovai: | 87.4 % | |
| Korpuso klasė (IEC 34-5): | IP55 | |
| Izoliacijos klasė (IEC 85): | F | |
| Variklio Nr.: | 98190188 | |
| Valdikliai: | ||
| Kontaktų dėžutės padėtis: | 6 val. | |
| Frequency converter: | Built-in | |
| Slėgio jutiklis: | N | |
| Kita: | ||
| Kontaktų dėžutės padėtis: | 6 val. | |
| Minimalaus efektyvumo koeficientas, MEI ≥: | 0.57 | |
| Neto masė: | 29.7 kg | |
| Bruto masė: | 32.6 kg | |
| Tiekimo tūris: | 0.143 m³ |
Gamintojas: Grundfos
APSAUGA VIRŠĮT. LPM275V470J
DRO 75/2/G32V AOCT-E 380V SIURBLYS













